骨肉瘤(OS)转移性和复发性的预后不佳,在儿童和年轻人中仍然是一种令人沮丧的恶性肿瘤。由于肿瘤内的异质性和潜在靶向蛋白的不确定性导致大量脱靶表达,骨肉瘤中的免疫疗法不像其他一些特异性靶向癌症类型有前途。
(数据来源ChenC,etal. CancerLett.2021)
2023年6月Nature Communications刊登了题为“ALPL-1is a target for chimeric antigen receptor therapy in osteosarcoma”的研究论文,该研究根据30多年前分离出的2株抗骨肉瘤细胞抗体,筛选确定该抗体识别骨肉瘤细胞上特异性(尤其是肺转移)的靶标ALPL-1,根据抗体序列构建了CAR分子并证明表达这些CAR分子的T细胞能够特异识别骨肉瘤细胞并杀死它们,在临床前动物模型验证中也表明该CAR-T细胞有效控制了不同人类异种移植模型(包括原位和转移环境)中的肿瘤进展,从而确认ALPL-1是骨肉瘤中基于CAR治疗的一个极有吸引力的靶点。
(文章发表信息)
抗骨肉瘤细胞抗体发现:
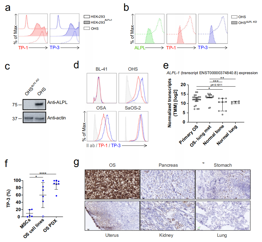
30多年前,通过使用来自人骨肉瘤细胞对BALB/c小鼠进行免疫接种,制备了针对肉瘤相关细胞膜抗原的单克隆抗体,其中七种产生的抗体与骨肉瘤细胞结合,但不与自体皮肤成纤维细胞结合。来自这7个克隆中的2个(TP-1和TP-3)的单抗同时不与非肉瘤性肿瘤细胞或外周血淋巴细胞发生交叉反应。对冷冻组织切片的免疫组织化学研究表明,TP-1(IgG-2a)和TP-3(IgG-2b)抗体具有特征性和相同的特异性特征。
(数据来源BrulandO,etal. IntJCancer.1986)
确认TP-1和TP-3识别靶标:
研究人员使用Retrogenix平台筛选了近5000种编码膜蛋白的不同cDNA的集合,对于两种TP抗体,在连续两轮中提取了相同的靶标,并在最后一组中得到确认,目标被确定为ALPL基因(NM_000478.6)异构体-1(NP000469.3),有趣的是,同种型3 (NP 001120973.2) 也包含在筛选中,与同种型1仅相差N端55个氨基酸,TP抗体无法识别。。
(Retrogenix平台筛选候选靶标蛋白)
进一步通过过表达和敲除实验证实了抗体针对ALPL-1的特异性(下图a,b,c),另外研究了ALPL-1的存在与骨肉瘤肺转移样本相比,在相关健康组织(骨、肺)中,检测到病变组织的显着增加(下图 e,f,g)。

(TP-1和TP-3抗体表征)
构建靶向骨肉瘤CAR-T:
使用先前公布的杂交瘤序列来设计scFv,并将它们亚克隆到第二代CAR骨架中(下图a),TP-1和TP-3衍生CAR分别命名为OSCAR-1和OSCAR-3:首先验证OSCARs保存了针对ALPL-1的TP抗体特异性(仅在存在ALPL-1的情况下才检测到杀伤活性,下图c);使用ALPL基因敲除的骨肉瘤OHS细胞(下图b)观察到目标的去除对OSCAR定向杀伤具有保护作用(下图c);当额外的骨肉瘤细胞系用TP抗体染色呈阳性时,这一点得到了进一步证实显示对OSCAR-T细胞敏感(下图d)。这些数据证实了OSCAR对在其表面表达ALPL-1的细胞的特异性。

(靶向骨肉瘤CAR-T表征)
OSCAR-T效力评估:
分析了OSCAR是否可以对表达的T细胞产生足够强的刺激以触发细胞因子释放。在与骨肉瘤细胞系孵育过夜后,OSCAR-3在触发某些细胞因子的释放方面似乎更有效(下图e),OSCAR-T细胞在第21天之前一直保持着强大的短期效应功能,介导了骨肉瘤细胞的有效消除(下图f)。

(OSCAR-T细胞试验)
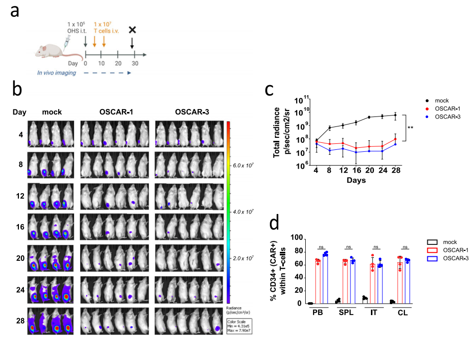
在人异种移植模型中,OSCAR-1和OSCAR-3均有效控制模型中肿瘤生长。

(OSCAR-T动物模型试验)
OSCAR-T安全性评估:
研究人员检查了OSCART细胞对选定原代组织或健康组织细胞系:骨细胞的间充质干细胞(MSC)、人肾上皮细胞(HREpC)、人肝细胞(HH)、人肺泡上皮细胞(HPAEpiC)、人肺内皮细胞(Hulec-5a)和人胎儿肺成纤维细胞(MRC-5)在共培养试验中的反应性:与OSCAR-1较低的体外活性一致,这些细胞对成骨细胞有轻微的反应性,只有分化18天的MSC能够将OSCAR-3 T细胞刺激到与对照骨肉瘤细胞相似的程度(下图a);而其他组织细胞都不能诱导刺激OSCART(下图b)。

(OSCAR-T细胞试验)
小结:
ALPL-1从未被指定为基于抗体的治疗靶标,可能是因为它存在于不同的健康组织中,并且其细胞定位在质膜和胞质溶胶中的报道仍然存在争议。在该研究中,证实了ALPL-1作为骨肉瘤特异性靶标(仅存在于骨肉瘤样本中,在健康组织中几乎检测不到,成骨细胞微量表达),并开发了一项基于该靶标的嵌合抗原受体 (CAR) T 细胞疗法,初步显示出有效的治疗前景,后续将进一步探讨 ALPL-1在骨肉瘤和成骨细胞活动中的作用,以及推进首次人体临床试验。
武汉迈思生物研发团队拥有十多年重组蛋白和重组抗体研发经验,聚焦于真核哺乳细胞重组蛋白表达和单B细胞重组兔单抗开发,提供更简单、更高效的重组蛋白和重组抗体产品及开发服务。目前可以针对ALPL-1蛋白及TP-1、TP-3抗体序列信息,进行有效的重组表达,欢迎了解咨询。

更多服务及产品内容欢迎咨询了解。咨询电话:15387173921(微信同号)。
