细胞因子受体样因子2(CRLF2),又称胸腺基质淋巴细胞生成素受体(TSLPR),是I型细胞因子受体超家族的成员。CRLF2在人体多种组织中均有表达,包括心脏、骨骼肌、肾脏等。作为一种细胞因子受体,CRLF2的异常与多种疾病的发病机制有关,尤其在肿瘤学和免疫学领域备受关注,其中CRLF2在急性淋巴细胞白血病(ALL) 中的研究最为深入,已成为一个极具潜力的治疗靶点。
CRLF2的结构与功能基础
细胞因子受体样因子2(CRLF2),又称胸腺基质淋巴细胞生成素受体(TSLPR),是I型细胞因子受体超家族的成员。CRLF2本身缺乏激酶活性,必须与白细胞介素-7受体α链(IL-7Rα)形成异二聚体,共同构成胸腺基质淋巴细胞生成素(TSLP)的功能性高亲和力受体复合物。

(数据来源 Ebina-Shibuya R, et al.Nat Rev Immunol. 2023)
CRLF2基因位于X和Y染色体的假常染色体区1(PAR1),共编码371个氨基酸(aa)。由前22个氨基酸残基组成的初始疏水区域被称为信号肽(SSP),23aa至371aa的区域是该基因的主链,含有4个与天冬酰胺相连的N-糖基化位点及两个二硫键位点。其中23aa至231aa为CRLF2蛋白的胞外区,胞外结构域包含 I 型细胞因子受体家族的标志性 WSX WS 基序,这对于维持受体的构象和促进配体结合至关重要。然而,与典型的I型受体相比,CRLF2胞外结构域缺乏四个保守半胱氨酸残基中的第二个,这可能会损害二硫键的形成和整体折叠,虽然胞内结构域保留了对JAK激酶锚定至关重要的Box1基序,但它缺乏经典的Box2结构域;231aa至252aa为跨膜区,能将CRLF2蛋白锚定在髓鞘的细胞膜上;253aa至371aa为胞内区,其胞内尾部仅含有一个酪氨酸残基,位于羧基末端上游四个位置处,且该位点在配体结合时不会发生磷酸化。这些特征表明,CRLF2本身无法独立完成完整的信号转导,必须依赖共受体来提供功能补偿。

(数据来源Leonard W, et al. Nat Rev Drug Discov. 2023)

(数据来源Verstraete K, et al. Nat Commun. 2016)
CRLF2的组织分布
CRLF2在人体多种组织中均有表达,包括心脏、骨骼肌、肾脏以及成体和胎儿肝脏。在免疫细胞中,它主要表达于树突状细胞和单核细胞,在T细胞中表达较弱。此外,在活化的外周血单核细胞和THP-1细胞中CRLF2的表达会上调。

(数据来源 proteinatlast)
CRLF2在急性淋巴细胞白血病(ALL)中的研究
1. 诊断高风险ALL亚型的关键标志:临床上,费城染色体样急性淋巴细胞白血病(Ph-like ALL)确诊前必须检测CRLF2状态,因其直接影响后续治疗方案的选择。有研究者开发了新的RT-qPCR技术,可同时检测CRLF2表达、融合基因和变异,在测试中实现了100%的灵敏度和特异性,提高了诊断效率。

(数据来源Gil JV, et al. Mol. Biosci. 2024)
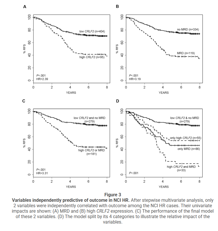
2. 不良预后指标:在儿童T-ALL中,研究发现,CRLF2高表达患者的累积复发/耐药率高达52.9%,显著高于低表达组的26.2%。另有一项儿童肿瘤学组(COG)的研究强调,在高风险ALL患者中,高CRLF2表达与高危ALL的极差预后相关。


(数据来源Sarah K, et al. Blood. 2020)
CRLF2的应用前景
1. CAR-T细胞疗法:针对CRLF2的CAR-T细胞疗法在临床前研究中已展现出潜力,通过基因改造T细胞,使其能够精准识别并杀伤表面高表达TSLPR的白血病细胞。
2. 靶向联合耐药:由于CRLF2主要通过激活下游的JAK-STAT通路发挥作用,JAK抑制剂与BCL-2抑制剂联合,通过同时攻击癌细胞的多个弱点,有望克服其“旁路激活”导致的耐药问题。


(数据来源Qin H, et al. Blood. 2015)
我们收集整理一批CRLF2相关抗体序列信息。文档可关注公众号“迈思生物”,号内回复“CRLF2”下载。
