服务支持
迈思生物承担了重组蛋白表达,抗体制备,分子对接,SPR检测服务。

背景
生物钟会按时间顺序协调行为和生理节律。构成生物钟的核心分子已明确,但导致或促进稳态的关键信号通路却尚不为人所知。由于时钟基因突变或异常环境刺激而导致的生物节律紊乱,会导致女性生殖系统内分泌疾病,例如多囊卵巢综合征(PCOS)和卵巢早衰(POI)。AMH(抗苗勒氏管激素)的异常循环水平可能是多种生殖疾病的核心病理生理学的一个促成因素,并已被用作卵巢储备临床评估和女性生殖疾病诊断的生物标志物,如PCOS、POI和卵巢颗粒细胞瘤(GCT)。

2025年5月10日,华中农业大学梅洁/桂建芳团队在Nat Commun上发表了一篇名为“Anti-Müllerian hormone signalling sustains circadian homeostasis in zebrafish”的研究成果,研究发现抗苗勒氏管激素(Amh)介导的信号在维持斑马鱼的昼夜节律稳态中发挥重要作用。Amh介导的信号传导维持垂体中的分子时钟振荡,从而维持组织和全身水平的昼夜节律稳态。Amh与其受体Bmpr2a/Bmpr1bb结合,进而通过磷酸化激活Smad1/5/9并促进昼夜节律基因表达。我们的研究结果揭示了斑马鱼昼夜节律稳态的关键激素信号传导途径,对节律性器官功能和昼夜节律健康具有影响。

Amh是维持斑马鱼生物钟所必需的
通过监测Amh野生型和Amh突变型成年斑马鱼在14小时:10小时光/暗(LD)循环下的运动活动来研究Amh在昼夜节律稳态中的潜在作用,野生型的AmH的斑马鱼表现出强大的运动活动昼夜节律,主要白天活动晚上进行类似睡眠的行为;而Amh突变体的总体活动性显著下降。说明Amh突变体的节律性运动活动受到破坏,表明斑马鱼需要Amh来维持正常的昼夜行为节律。与野生型相比,突变的Amh斑马鱼的垂体中时钟基因表达节律的幅度明显减弱,说明AMH对垂体时钟调节具有重要作用。
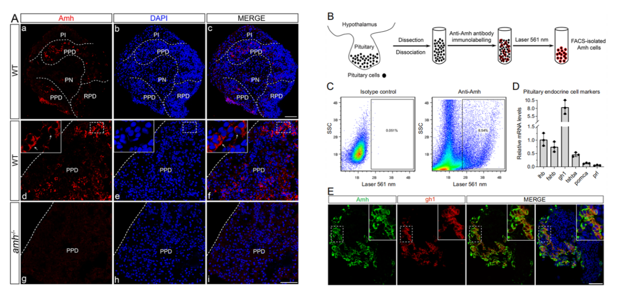
Amh蛋白在特定垂体细胞群中的分布及其在内分泌昼夜稳态中的作用
通过Amh特异性抗血清的免疫荧光染色测定了成年雌性斑马鱼垂体中Amh蛋白的表达,发现WT斑马鱼的腺垂体中广泛分布有Amh免疫反应细胞,包括近端远侧部(PPD)和喙侧远侧部(RPD)。用抗Amh抗体进行免疫荧光染色后通过FACS分离Amh阳性垂体细胞,垂体中PPD和RPD区域的所有经典内分泌细胞标记基因都在Amh阳性细胞中表达。gh1(生长激素细胞)、lhb和fshb(促性腺细胞)的转录水平明显高于其他标记基因,例如tshba(促甲状腺细胞)、pomca(促肾上腺皮质细胞和黑素细胞)和prl(乳汁细胞),这表明生长激素细胞可能是Amh蛋白表达的主要部位。
在Amh缺陷垂体中,这些激素基因(包括gh1、lhb、fshb和tshba)的表达节律明显受到干扰。因此,Amh是维持内分泌昼夜节律稳态所必需的。

Amh对垂体生物钟的谱系特异性调控
通过单细胞测序发现Amh突变体的许多时钟基因主要在促性腺激素、生长激素、促甲状腺激素和促肾上腺皮质激素中明显下调。全面的scRNA-seq分析表明,Amh在垂体细胞群发育和生物钟谱系特异性调节中发挥着至关重要的作用,特别是在Amh阳性垂体细胞群中。


Amh通过Bmpr2a/Bmpr1bb信号通路在垂体中发挥作用
AMH与其特异性II型受体AMHR2结合,而AMHR2与若干I型受体(如Acvr1(Alk2)、Bmpr1a (Alk3)或Bmpr1b(Alk6)中的一个异二聚体,从而调节靶基因表达。在没有AMHR2的鱼类中,Bmpr2a可能被招募为Amh受体,它比Bmpr1b功能保守。Bmpr1b(Alk6)是唯一以配体依赖方式与AMHR2相互作用的I型受体。Amh对垂体的作用可能依赖于其受体Bmpr2a和Bmpr1bb。

通过分子对接分析和SPR实验发现Amh的C端结构域与Bmpr2a的蛋白激酶结构域相互作用。当使用全长Amh时,结合亲和力显著增加,这表明N端结构域增强了Amh的C端结构域和Bmpr2a的蛋白激酶结构域之间的相互作用。

Bmpr2a在斑马鱼体内的功能
对WT和Bmpr2a突变的成年斑马鱼(bmpr2a−/−)进行了运动活动实验,发现Bmpr2a突变体的运动活动节律严重破坏,Bmpr2a的敲除会扰乱斑马鱼的生物钟和内分泌稳态。
Bmpr2a−/−鱼的垂体中时钟基因的表达节律幅度明显减弱,多个时间点的核心转录激活因子以及两个负反馈通路基因per1b、per3、clocka和rev-erbβ2均显著下调。
实验还发现Bmpr2a的敲除还会影响在Amh目标垂体细胞系中表达的激素基因的表达模式,包括gh1、lhb、fshb和tshba等激素编码基因,这些激素编码基因的表达节律都严重紊乱。
Amh或Bmpr2a的丢失不会导致胚胎发育过程中明显的形态异常。Amh在体内通过其受体Bmpr2a调节斑马鱼生物钟。


Amh/Bmpr2a-Smad信号通路对生物钟的转录调控
Amh-Bmpr2a轴对于P-Smad1/5/9在生物钟基因启动子处的结合是必需的。研究发现P-Smad1/5/9结合位点包含典型的生物钟基因的转录调控元件,包括E/E’-框、REV-ERB/ROR结合元件(RRE、cAMP反应元件(CRE)和DBP/E4BP4结合元件。Amh-Bmpr2a-Smad1/5/9轴通过特异性靶向一部分典型的生物钟基因顺式调控元件来传递信号,从而调控生物钟基因的表达。节律性Amh信号通过Bmpr2a-Smad1/5/9通路维持昼夜节律。Amh-Bmpr2a通过Smad1/5/9介导的转录调节生物钟基因表达和振荡,从而维持内部计时系统和内分泌系统的稳态。

总结
AMH通过与其受体(Bmpr2a/Bmpr1bb)结合,并招募Smad1/5/9蛋白,这些蛋白随后被磷酸化并转移到细胞核,通过多个受时控制元件(包括E/E’-框、RRE和CRE)来调节时钟基因的表达,为激素对时钟基因表达的调控提供了分子机制。Amh/Bmpr2a-Smad1/5/9信号通路可能作为不受光输入通路调控的昼夜节律时钟的独立调节因子而发挥作用。这项研究还揭示了Amh是垂体中分子时钟振荡以及激素和行为节律维持的必需内源性因子。这些表明垂体时钟可能是鱼脑中多成分时钟系统的一部分,为鱼类昼夜系统机制研究开辟了新的途径。

