白细胞介素-1受体辅助蛋白(IL1RAP)又称为IL1R3,是IL1受体家族的成员。在正常组织中,IL-1RAP主要表达在肝脏中,在中性粒细胞、肝细胞、滋养层细胞中表达。IL-1RAP参与了白细胞介素-1家族的三个信号通路:白细胞介素-1受体(IL-1R)、白细胞介素-33受体(IL-33R)和白细胞介素-36受体(IL-36R)。这些通路表现出促肿瘤活性。并且在几种癌症中发现IL-1RAP上调,包括血液肿瘤(髓系和淋巴系白血病)以及实体肿瘤(胰腺、结直肠或乳腺肿瘤)。

(数据来源 Frenay J, et al. Int J Mol Sci. 2022)
IL1RAP的结构
IL-1RAP基因编码在染色体3q28,是一种单通道I型膜蛋白,由570个氨基酸组成,IL-1RAP分子结构由一个三重免疫球蛋白(Ig)疏基端(D1、D2和D3)组成,该疏基端可以识别β-三叶草类细胞因子,以及一个能够激活NF-κB和MAPK通路的TIR C-末端内源性结构域。IL-1RAP作为IL-1RI,IL-1RII,IL-33R和IL-36R的辅助受体。IL-1RAP的TIR结构域中有两个关键区域,它们都对IL-1信号传导是必需的。IL-1RAP有4种剪接变体形式:2种可溶形式和2种膜形式。

(数据来源 Frenay J, et al. Int J Mol Sci. 2022)
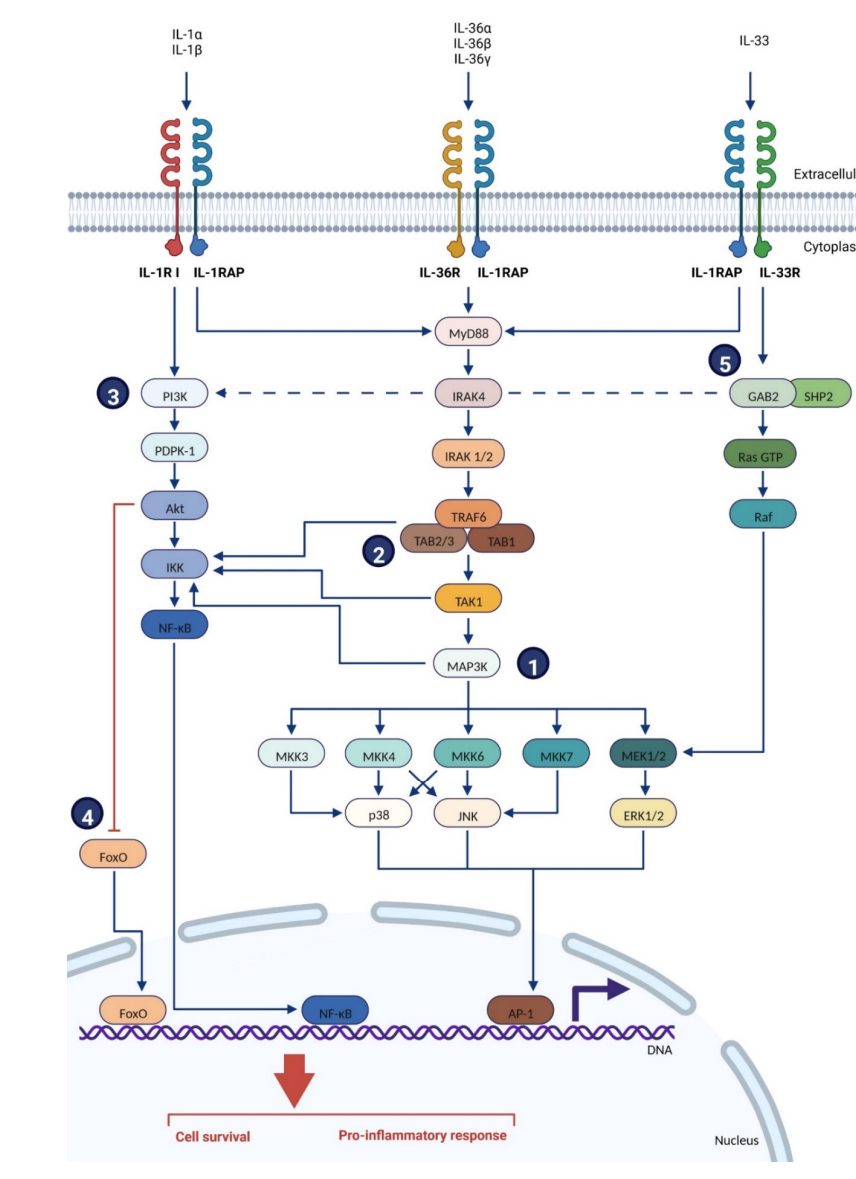
IL1RAP的信号通路和调控
IL-1RAP参与了白细胞介素-1家族的三个信号通路:IL-1R,IL-33R,IL-36R。细胞因子与其主要受体结合,诱导IL-1RAP的招募。主要受体和IL-1RAP的细胞内TIR(Toll/白细胞介素-1受体)结构域是并列的,这对于招募和结合几种细胞内蛋白和激酶是必要的,如Toll相互作用蛋白(Tollip)、髓系分化因子88(MyD88)、IL-1R相关激酶(IRAK)家族成员和TNF受体相关因子6(TRAF-6)。这些蛋白随后触发细胞内信号级联反应,诱导NF-κB和AP-1依赖的促炎细胞因子、趋化因子和炎症反应的次要介质的表达。

(数据来源 Frenay J, et al. Int J Mol Sci. 2022)
IL-1RAP在肿瘤中的作用
IL-1RAP通过NF-κB和AP-1通路在促炎反应中发挥作用,IL-1RAP在血液肿瘤和一些实体肿瘤中高表达,IL-1RAP在不同肿瘤中发挥着不同的作用,免疫逃逸能力、肿瘤进展以及转移过程中的anoikis抵抗力。
IL-1RAP在宫颈癌的进展阶段中起着重要作用,这种由IL-1RAP介导的NF-κB激活诱导了肿瘤细胞表面CD47的产生,通过在肿瘤细胞表面表达CD47(“不要吃我”的信号)来获得免疫逃逸能力。
IL-1RAP会被胶质瘤细胞中蛋白质酪氨酸磷酸酶受体-δ(PTPRD)诱导上调,这个时候胶质瘤细胞中S和G2细胞周期阶段会增加,这表明PTPRD,可能通过IL-1RAP通路,促进了胶质瘤细胞的复制和肿瘤的增殖。
IL-1RAP在尤因肉瘤中被确认为一种抑制 anoikis的因子,在尤文肉瘤中,IL-1RAP通过两条途径维持谷胱甘肽(GSH)水平:结合xCT/CD98转运体增强胱氨酸摄取,激活CTH酶促进胱氨酸从头合成。

(数据来源 Frenay J, et al. Int J Mol Sci. 2022)
IL1RAP的靶向治疗
由于IL1RAP在肿瘤细胞中高表达,阻断IL-1RAP比单独阻断主要受体(IL-1R、ST2、IL-1Rrp2)更能抑制促炎细胞因子(如IFN-γ和IL-6)的产生。这表明IL-1RAP可能是对由多个IL-1家族成员影响的疾病有效治疗靶点。
Cantargia是一家在开发靶向IL1RAP的治疗药物方面处于领先地位的公司,并在该领域建立了知识和技术平台。Cantargia公司针对IL1RAP开发了靶向它的单克隆抗体,双特异性抗体,目前都在临床前和临床研究中。

Nadunolimab(CAN04)通过刺激免疫系统的自然杀伤细胞,通过ADCC效应破坏肿瘤细胞。CAN04还阻断了两种形式的白细胞介素-1(α和β)的信号传导,这些信号传导促进肿瘤发展并导致对化疗的抗药性。

CAN04目前处于临床1/2期研究阶段,CANFOUR,是一项I/IIa期试验,是CAN04的首个临床研究。CANFOUR的IIa部分重点是与标准护理化疗联合使用;CAN04在胰腺癌(PDAC)和非小细胞肺癌(NSCLC)中分别与吉西他滨和白蛋白结合型紫杉醇联合使用及不同含铂双药联合使用。CANFOUR第一阶段的结果显示,CAN04具有较高的安全性,IIa阶段的中期数据显示CAN04与化疗之间存在协同作用。
TRIFOUR是一项Ib/II期试验,评估CAN04与卡铂和吉西他滨联合用于三阴性乳腺癌(TNBC)的治疗效果。TRIFOUR由西班牙乳腺癌研究组(GEICAM)与西班牙乳腺癌协作组合作,在西班牙进行。
另外两个临床试验,CAPAFOUR和CESTAFOUR,专注于CAN04与化疗联合使用。

(数据来源 cantargia官网)
CAN10也是抗cantargia开发的一种抗IL1RAP抗体,用于治疗自身免疫和炎症性疾病,CAN10具有独特的能力,不仅可以阻断IL-1的信号传导,还可以阻断IL-33和IL-36的信号传导。同时阻断这三种细胞因子在治疗多种常常异质性的自身免疫和炎症性疾病方面具有巨大潜力。CAN10也被开发出来以尽量减少与效应细胞的结合。这意味着与nadunolimab(CAN04)不同,CAN10不通过ADCC促进细胞杀伤。CAN10的首个1期临床研究(NCT06143371)即将完成。健康志愿者的治疗已经完成,患有银屑病的参与者部分仍在进行中。研究结果已持续向市场报告,到目前为止在不同剂量水平下未观察到安全问题。

(数据来源 cantargia官网)
我们收集整理一批IL1RAP相关抗体序列信息。文档可关注公众号“迈思生物”,号内回复“IL1RAP”下载。
