服务支持
迈思生物承担了该研究中关键调节活性蛋白TAFA2的定制开发工作。

(数据来源 项目开发数据)
背景
肝脏损伤是各种肝病的常见病理生理基础,与炎症有关。肝神经调节炎症。然而引发炎症的特定信号以及针对神经治疗炎症的方法仍然未知。

华中科技大学兰培祥组在J Hepatol上发表了一篇名为“Sour neuronal signalling attenuates macrophage-mediated liver injury”的研究。在这项研究中,来自肝脏和腹腔神经节的单细胞测序数据表明,脑肝轴通过分泌TAFA2蛋白增加肝脏IRI,而酸刺激减少了TAFA2的产生和肝脏损伤。体内研究表明,神经元中的TAFA2缺失和特异性敲低减少了肝脏损伤。AFA2与趋化因子C-C基序受体2(CCR2)相互作用并促进巨噬细胞活化,脑-肝轴通过分泌TAFA2蛋白增加肝IRI。结果揭示了一种神经免疫相互作用,其中神经元来源的TAFA2招募CCR2+巨噬细胞到肝脏并引发肝损伤,至少部分地通过神经信号在酸性刺激(即酸性物质的摄入)响应中减少。


研究结果
酸味刺激通过神经通路减轻小鼠肝脏IRI,酸性刺激通过包括舌脑和CG在内的神经系统减轻肝IRI。


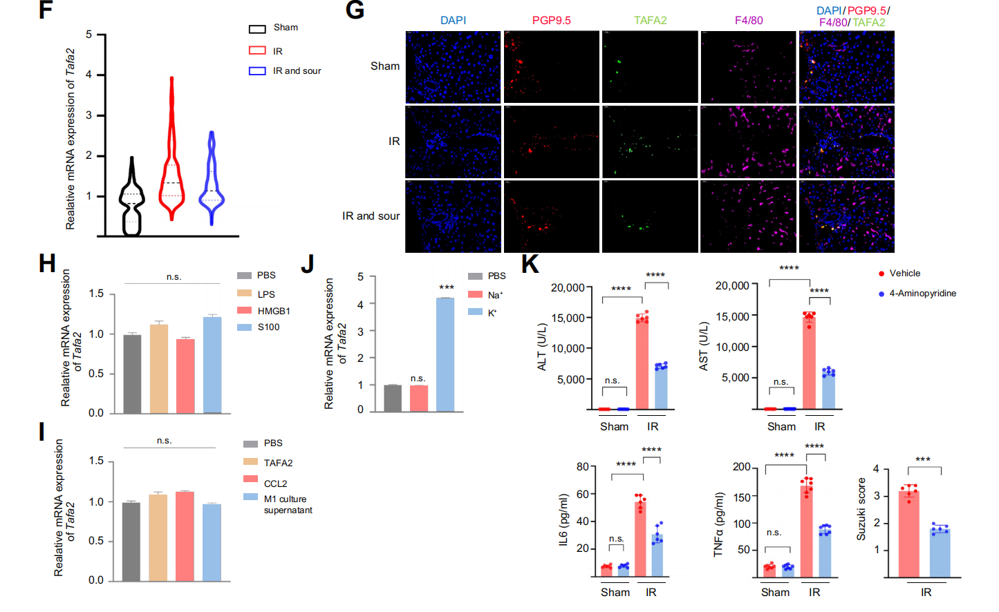
对肝脏和腹腔神经节进行单细胞核RNA测序发现,在肝IRI中,神经元特异性基因TAFA2的表达显著上调,而酸味刺激能逆转这种上调。酸性刺激通过减少TAFA2的生成减轻肝脏缺血再灌注损伤。



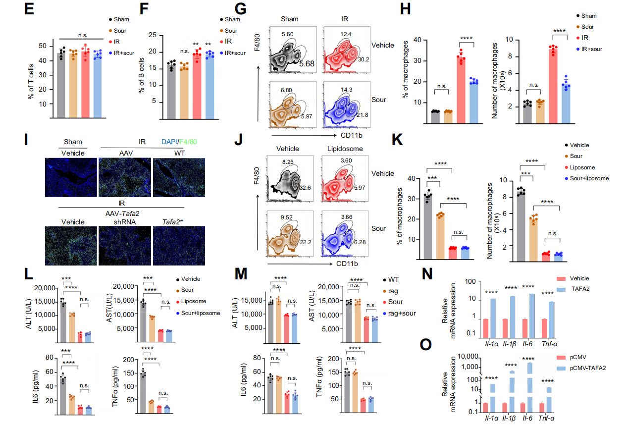
靶细胞鉴定,流式细胞术检测显示,FLAG标记的TAFA2蛋白特异性结合巨噬细胞,而不结合T细胞或B细胞。表明TAFA2特异性地与巨噬细胞相互作用。酸性刺激在IRI期间减少了肝脏中的巨噬细胞数量,这与单细胞测序数据一致。TAFA2敲低和敲除也抑制了巨噬细胞在IRI期间向 肝脏的浸润。TAFA2激活巨噬细胞并介导肝缺血再灌注损伤。


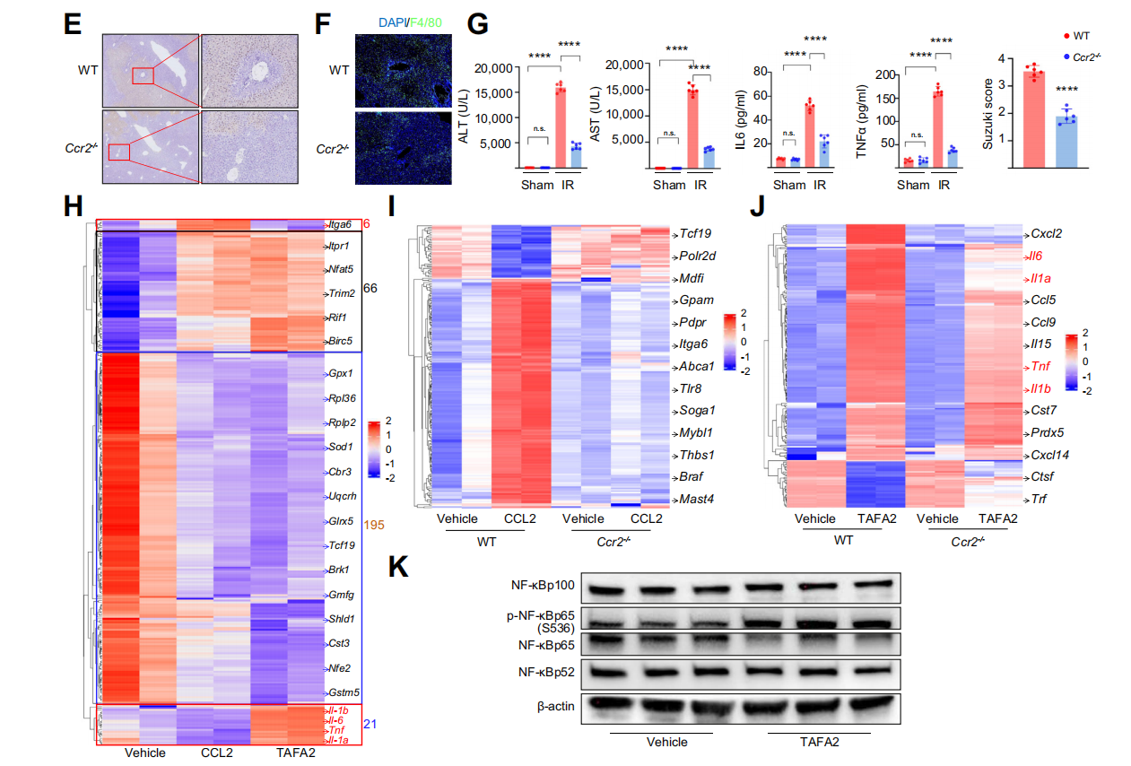
通过免疫共沉淀-质谱联用(IP-MS)和流式细胞术验证,发现CCR2是TAFA2在巨噬细胞上的功能性受体。TAFA2促进巨噬细胞介导的炎症反应主要依赖于CCR2。TAFA2在野生型BMDMs中诱导了NF-κB通路的激活,该通路促进炎症基因的转录。


临床验证发现酸味刺激减轻肝切除患者的IRI,对照组中有12名患者出现严重肝损伤(ALT >500 U/L),而酸味组无一人发生,表明酸味干预能显著降低术后严重肝损伤的发生率。

总结
酸味刺激(舌部感知)会激活脑VPM神经元,从而抑制腹腔神经节神经元产生TAFA2,减少TAFA2与肝脏巨噬细胞上CCR2的结合,抑制巨噬细胞过度激活与炎症反应,最终减轻肝脏缺血再灌注损伤。研究结果为脑-肝轴提供了证据,并提出了一种利用神经刺激控制肝炎症的新方法。
